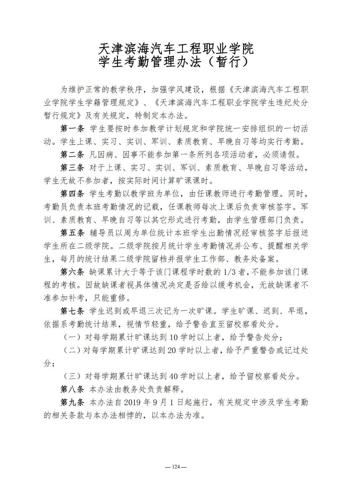
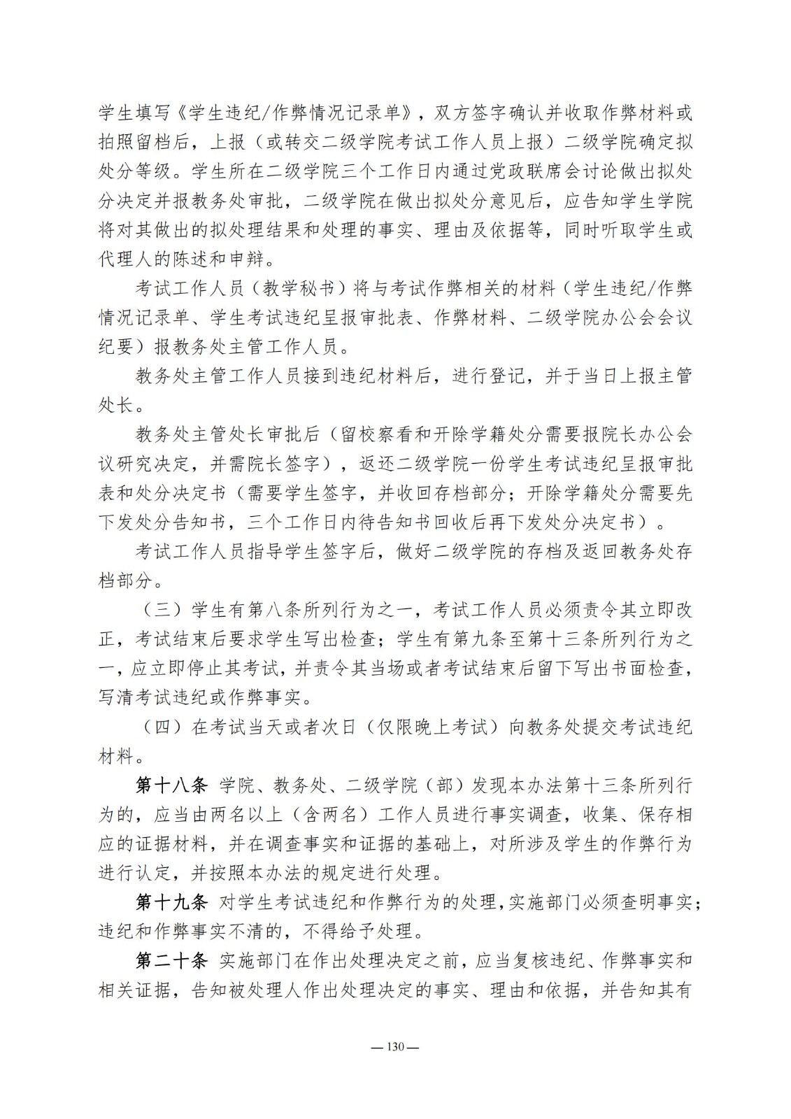
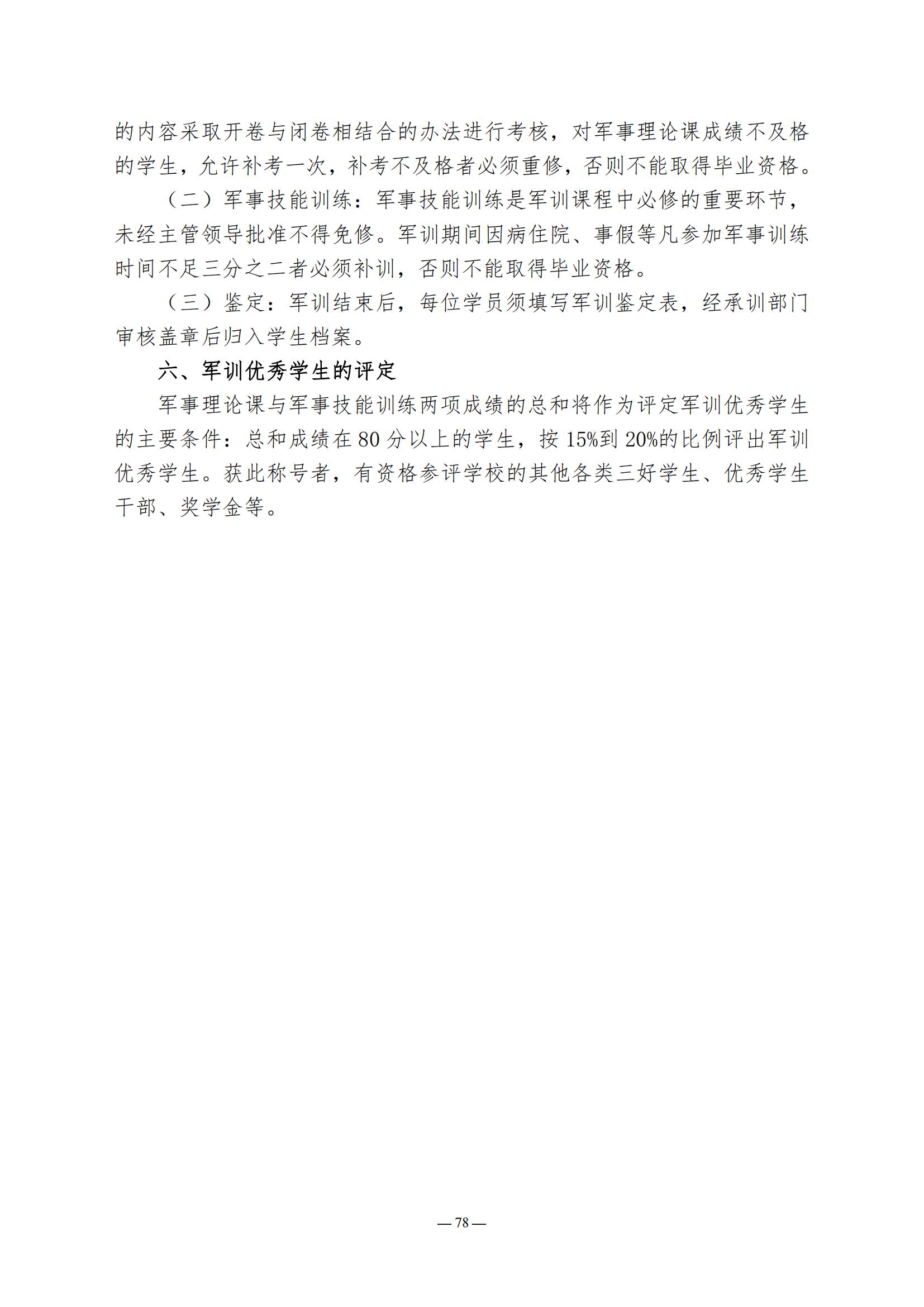
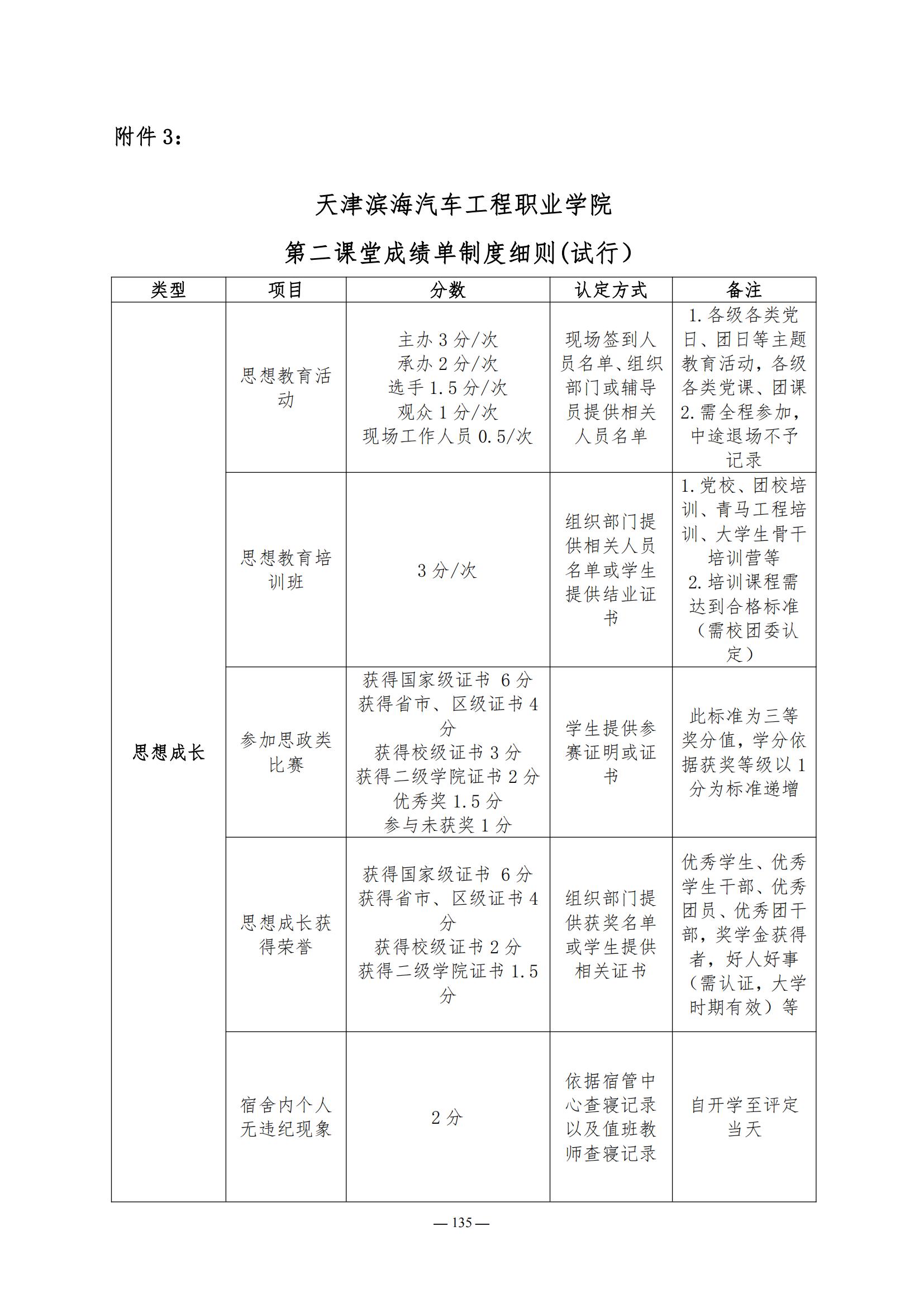
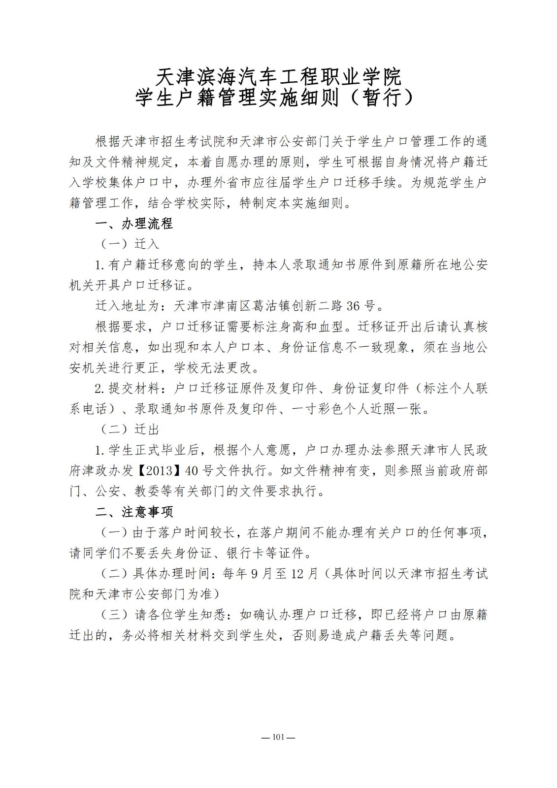
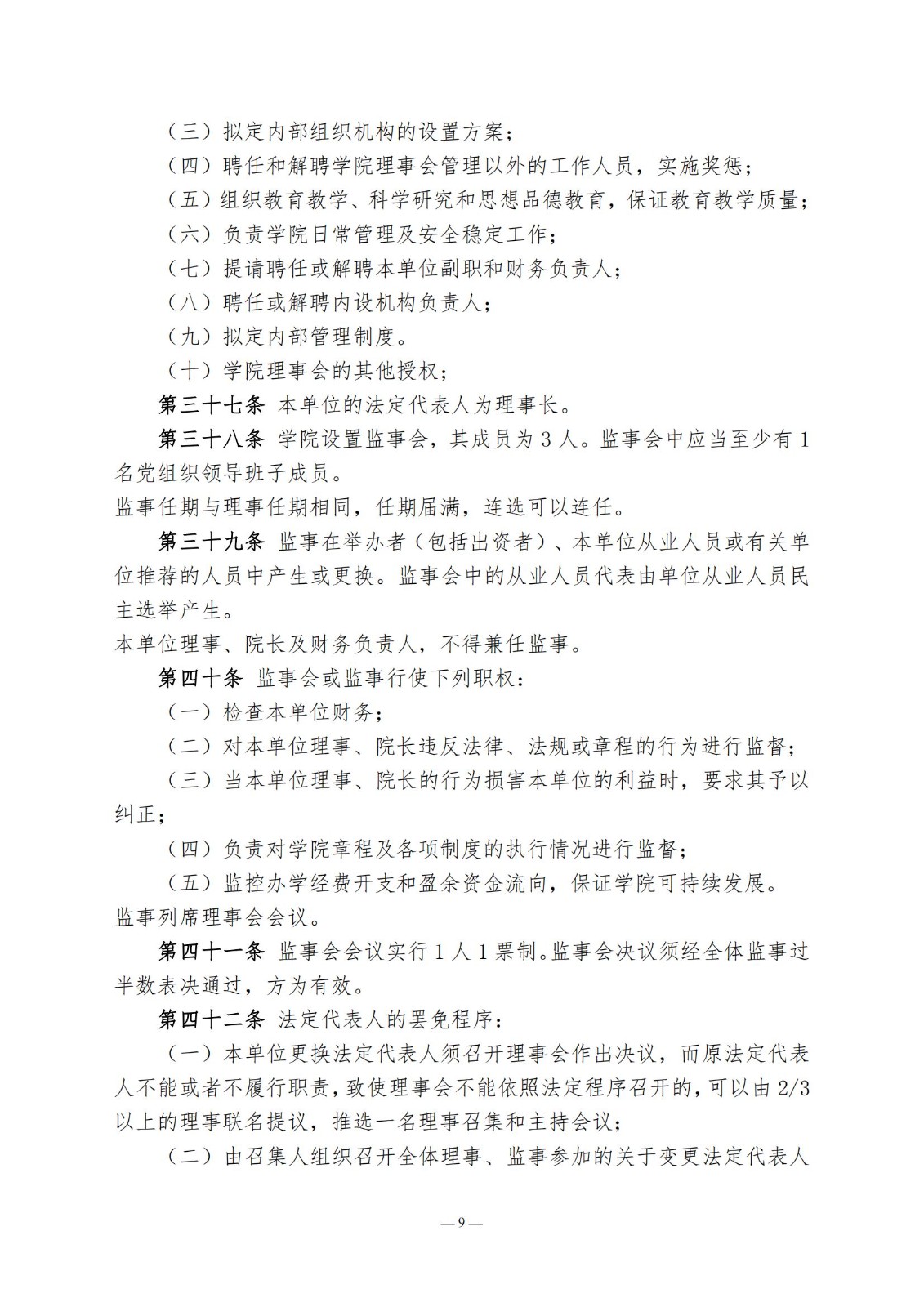
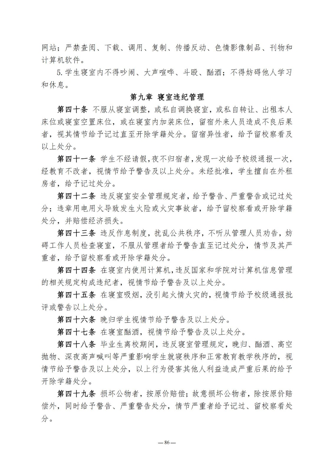
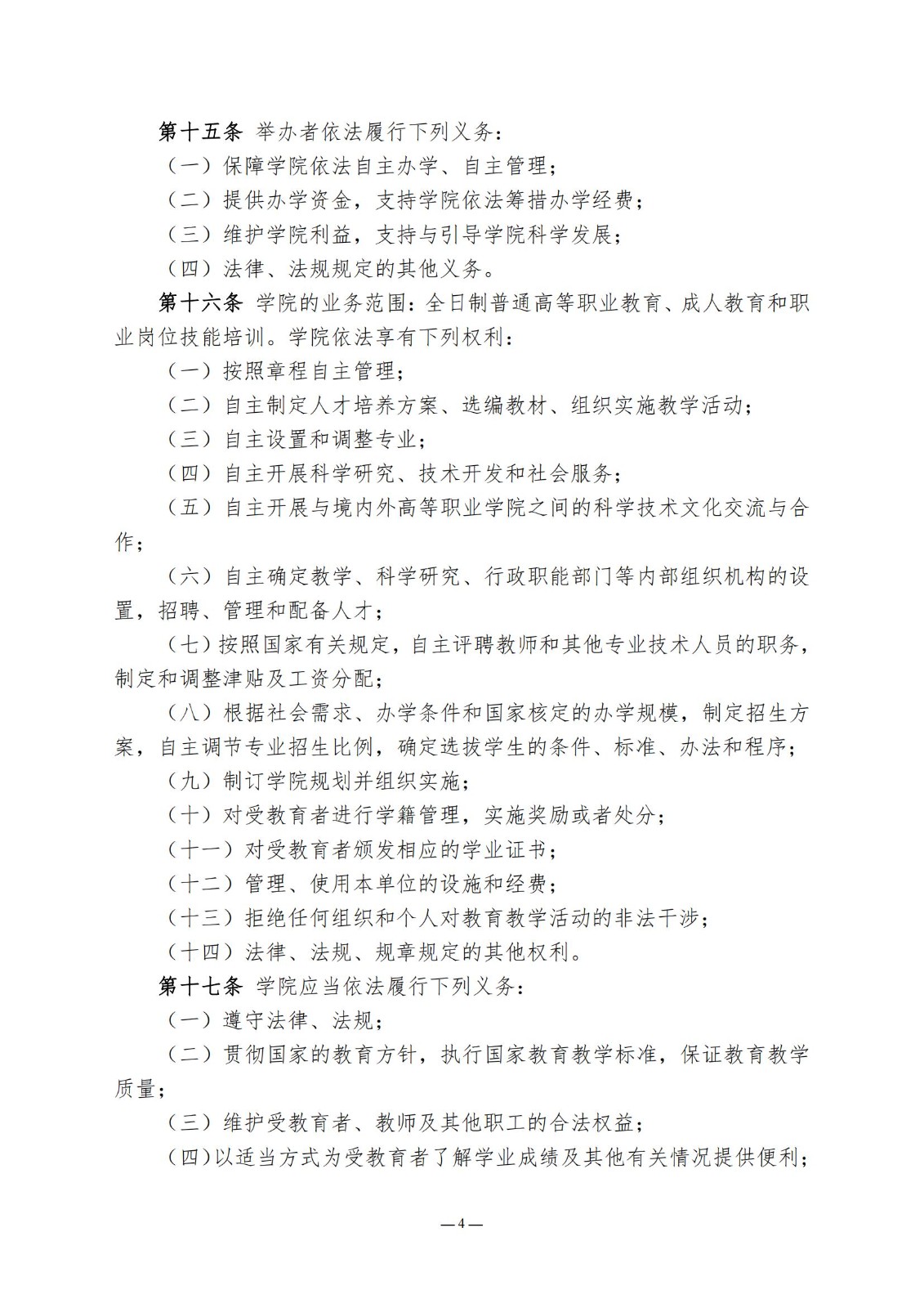
《学生手册》

当前位置: 首页  -  政策法规  -  《学生手册》

beat365vip官网登录入口 学生手册


发布时间:2023-09-08
欢迎广大考生和家长进行报考咨询
官网:http:
地址:天津市津南区葛沽镇创新二路36号
招生办公室全国咨询电话
022-58553367 / 58553368 / 58553369
报考QQ:226469258
招生手机专线
赵老师: 18702261111
孙老师: 17702220318
闻老师: 18526323751
黑龙江招生专线
岳老师: 13903600001
监督电话: 022-58553395
微信公众号

微信公众号

TOP